安徽ISO认证全国服务热线

199-3586-9001 安徽ISO9001质量认证中心
新闻资讯

资讯动态

当前位置:安徽ISO9001质量认证中心 > 新闻资讯 > 行业动态

新闻资讯System Certification

联系我们Contact Us

安徽ISO9001质量认证中心

联系电话:19935869001

联系人:郭经理

微信号:19935869001

Q Q:   2492999604

邮   箱:2492999604@qq.com

联系地址:安徽ISO9001质量认证中心

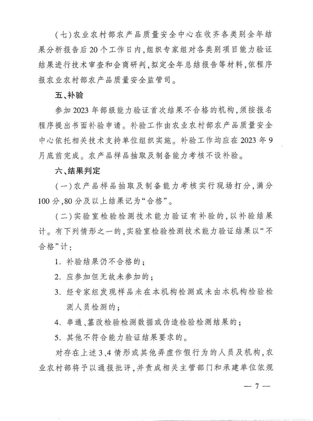
检验检测技术能力验证不合格机构,不得承担下一年度相关任务

发布:安徽ISO9001质量认证中心
2023-05-04
360次

  近日,农业农村部发布通知,开展2023年全国农产品质量安全检验检测技术能力验证工作。参加本年度部级能力验证并取得结果合格的机构,可在下一年度农产品质量安全检测机构考核评审中,免于相应项目的现场考核。能力验证结果不合格的,不得承担下一年度农业农村部下达的农产品质量安全风险监测和监督抽查相关任务。详情如下:

  

图片


  为持续推进农产品质量安全检测机构能力建设,保障国家农产品质量安全例行监测工作质量,充分发挥能力验证在机构质量控制和体系运行中的监督管理作用,根据《农产品质量安全检测机构考核办法》等规定,2023年农业农村部将继续组织开展农产品质量安全检验检测技术能力验证工作。现将具体方案(详见附件)印发给你们,并就有关事项通知如下。

  一、组织实施

  2023年全国农产品质量安全检验检测技术能力验证工作分部省两级实施,农业农村部对所有部级质检机构组织实施部级能力验证,各省级农业农村部门结合本省份实际对通过省级农产品质量安全检测机构考核的机构组织实施省级能力验证。

  农业农村部农产品质量安全中心具体负责部级能力验证技术工作,并协助指导、调度省级能力验证工作。

  二、结果应用

  参加本年度部级能力验证并取得结果合格的机构,可在下一年度农产品质量安全检测机构考核评审中,免于相应项目的现场考核。能力验证结果不合格的,不得承担下一年度农业农村部下达的农产品质量安全风险监测和监督抽查相关任务。各省级农业农村部门可参照上述部级能力验证结果使用方式确定省级能力验证结果应用范围,并加强对能力验证不合格机构的培训指导和跟踪评价。

  三、有关要求

  (一)各省级农业农村部门要高度重视能力验证工作,积极探索创新,扩大能力验证考核领域参数,将能力验证结果作为承担省级农产品质量安全风险监测和监督抽查工作的重要参考,充分发挥能力验证在推进事后监管、强化机构管理、提升检测能力、保障农产品质量安全等方面的积极作用。省级能力验证方案和年度总结及时报送农业农村部农产品质量安全监管司、农产品质量安全中心。

  (二)参加能力验证的检测机构要牢固树立“科学规范、持续提升”的理念,严肃认真对待,独立完成考核项目,在规定时限内如实将检测结果、原始记录、图谱等材料报送至相关技术支持单位。

  (三)各技术支持单位要坚持客观、公平、公正原则,科学制定工作方案,在规定时间内组织完成相关任务。未经允许,技术支持单位不得向任何单位和个人透露能力验证有关过程和结果信息。

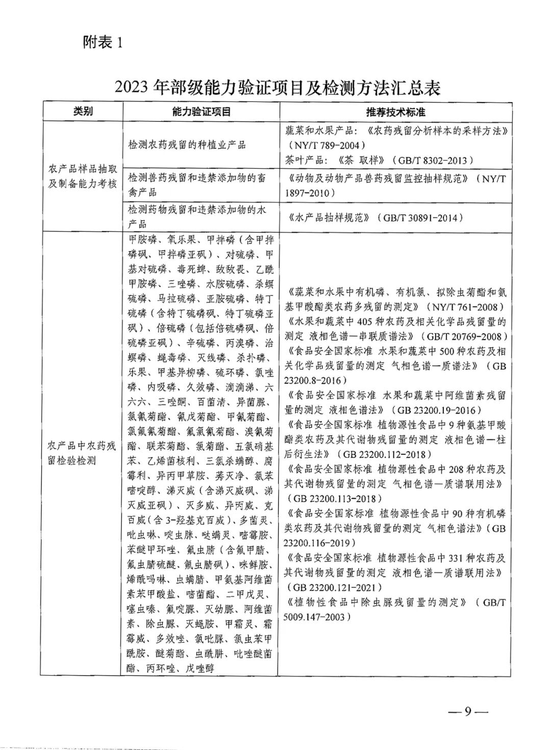
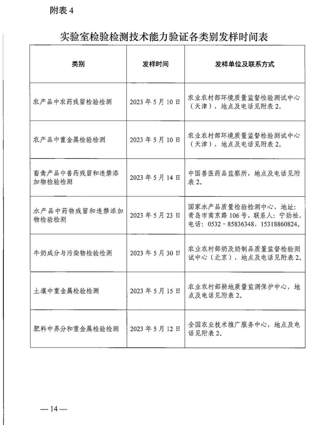
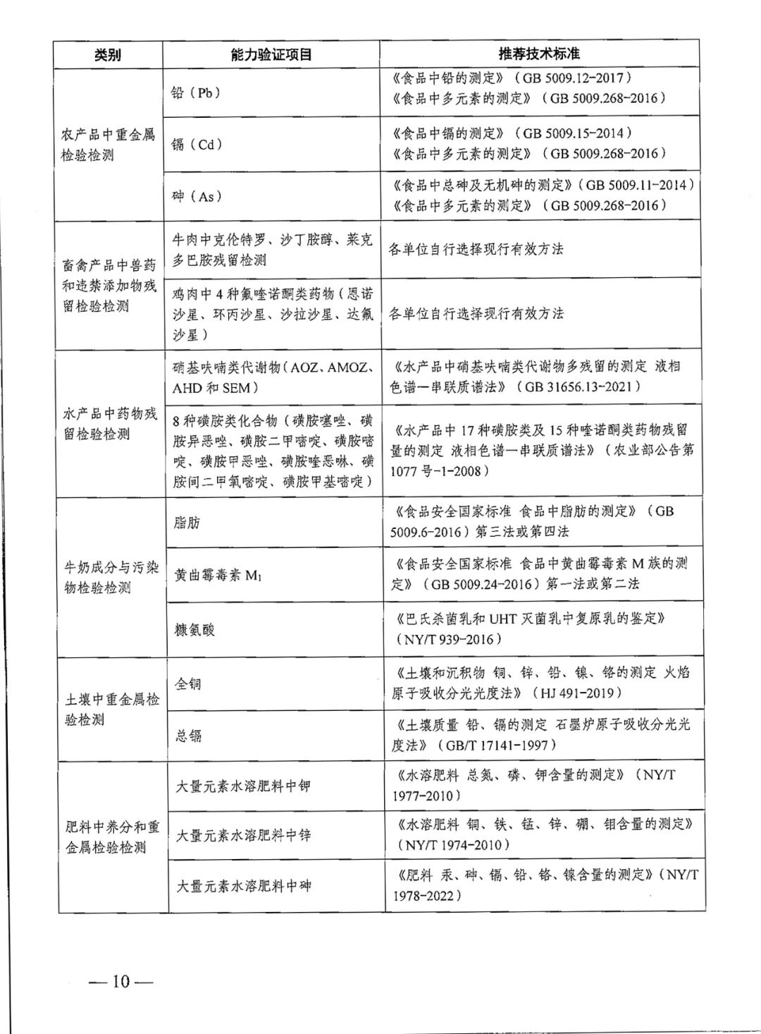
  附件:2023年部级农产品质量安全检验检测技术能力验证方案

  农业农村部办公厅

  2023年4月21日

  附件:

2023年部级农产品质量安全检验检测技术能力验证方案

  

图片


  

图片


  

图片


  

图片


  

图片


  

图片


  

图片


  

图片


  

图片


  

图片


  

图片
办理热线:15503473925。


标签

安徽ISO9001质量认证中心-ISO体系认证机构

ISO9001认证 ISO9001质量认证体系 三体系认证

安徽ISO9001质量认证中心是认监委批准的三体系认证机构,主要包括ISO9001/ISO14001/ISO45001/ISO27001/ISO20000/HSE石油行业管理体系认证等的第三方认证审核机构。

安徽ISO9001质量认证中心联系电话19935869001

地址:安徽ISO9001质量认证中心

网站地图

安徽ISO9001质量认证中心,安徽三体系认证,安徽ISO9001认证,安徽ISO14001认证,安徽ISO45001认证

Copyright ©2025 安徽ISO9001质量认证中心 备案号:晋ICP备2021000943号  

安徽ISO9001质量认证中心全国服务热线:199-3586-9001